频道导航
专业简介
领导分工
通知公告
教育要闻
信息公开
分享阅读
教务工作
教研活动
技能竞赛
技能高考
校园文化
德育之窗
平安校园
职教活动周
党建动态
精准扶贫
学习培训
互爱互助
党史学习
健康知识
教育活动
学校简介
公告要闻
清廉学校
教学教研
政教德育
党建园地
心理健康
英山电大
当前位置:
主页
>
公告要闻
>
信息公开
>
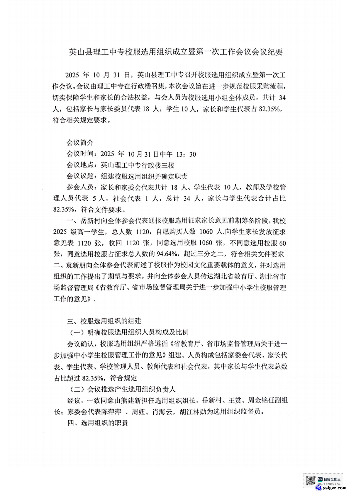
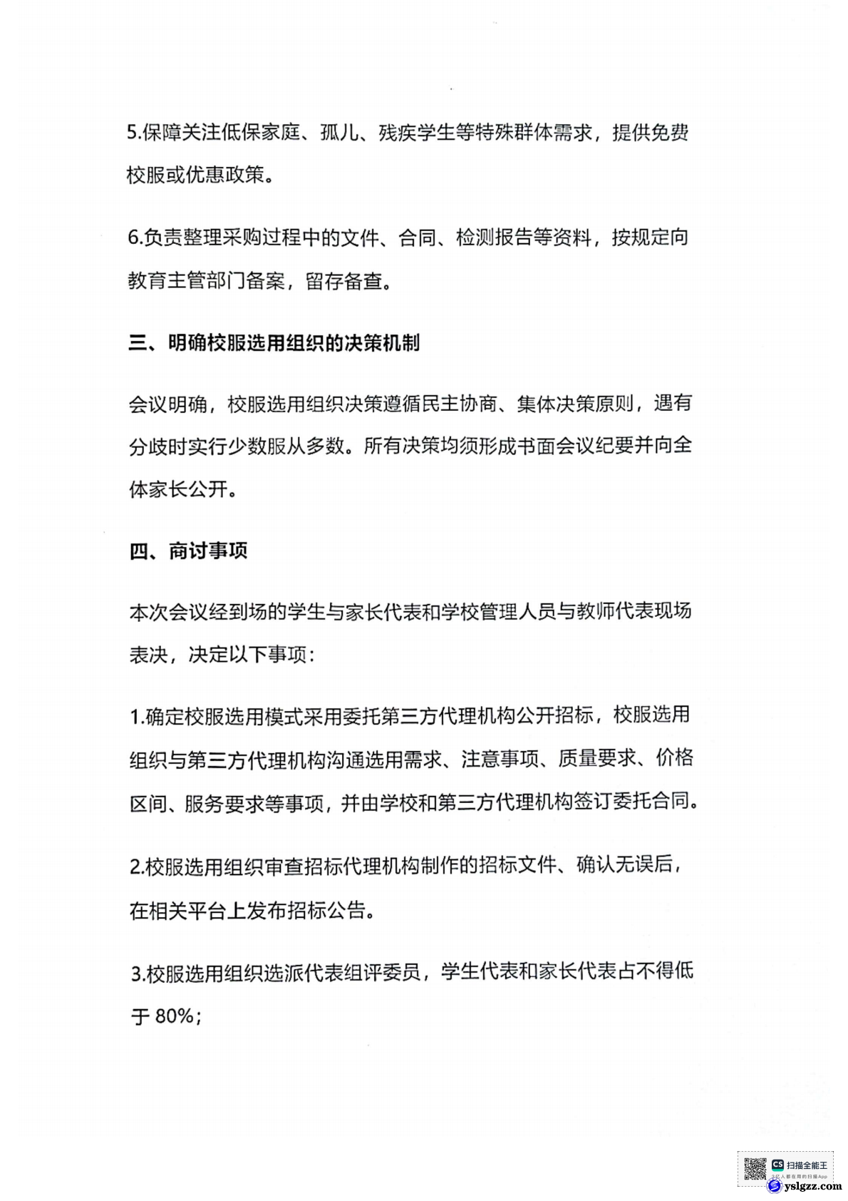
英山县理工中专校服选用组织成立暨第一次工作会议会议纪要
时间:2025-11-06 | 作者:政教处 | 点击:次
相关文章
12-17
英山理工中等专业学校2025年秋季学生校服采购项目 中标(成交
05-16
湖北省英山理工中专2023年春季助学金资助名单公示
05-16
湖北省英山理工中专2023年春季免学费资助名单公示
08-10
英山理工中专2022年公开考试选调紧缺学科教师公告
学校简介
公告要闻
清廉学校
教学教研
政教德育
党建园地
心理健康
英山电大
网站首页
咨询建议
留言选登
联系我们